切换到宽版
 找回密码
 立即注册

QQ登录

只需一步,快速开始

西秦会馆

爆料、咨询:18909006163
广告、合作:13990030637
查看: 4372 | 回复: 14

[盐都杂谈] 最长8天带薪假,还给1000元旅行金,夫妻双职工可报销2000元!浙江一公司出招,助力...

  [复制链接]

595

主题

615

帖子

0

听众

Rank: 10Rank: 10

积分
4223
威望
618 点
铜板
2372 枚
西秦金币
0 个
鲜花
0 朵

在线时间
228 小时
注册时间
2022-3-1
发表于 12 小时前 | 显示全部楼层 |阅读模式 | 来自四川
“带薪陪娃+旅行补贴,春日遛娃自由get,为公司打call!”上周,嘉兴一家新媒体电商公司人事部组长叶子把一则设立“春假亲子陪伴日”的公司通知发到朋友圈,引来许多羡慕的留言和点赞,成为众人眼中的“神仙公司”。
73.jpeg
图片由AI生成
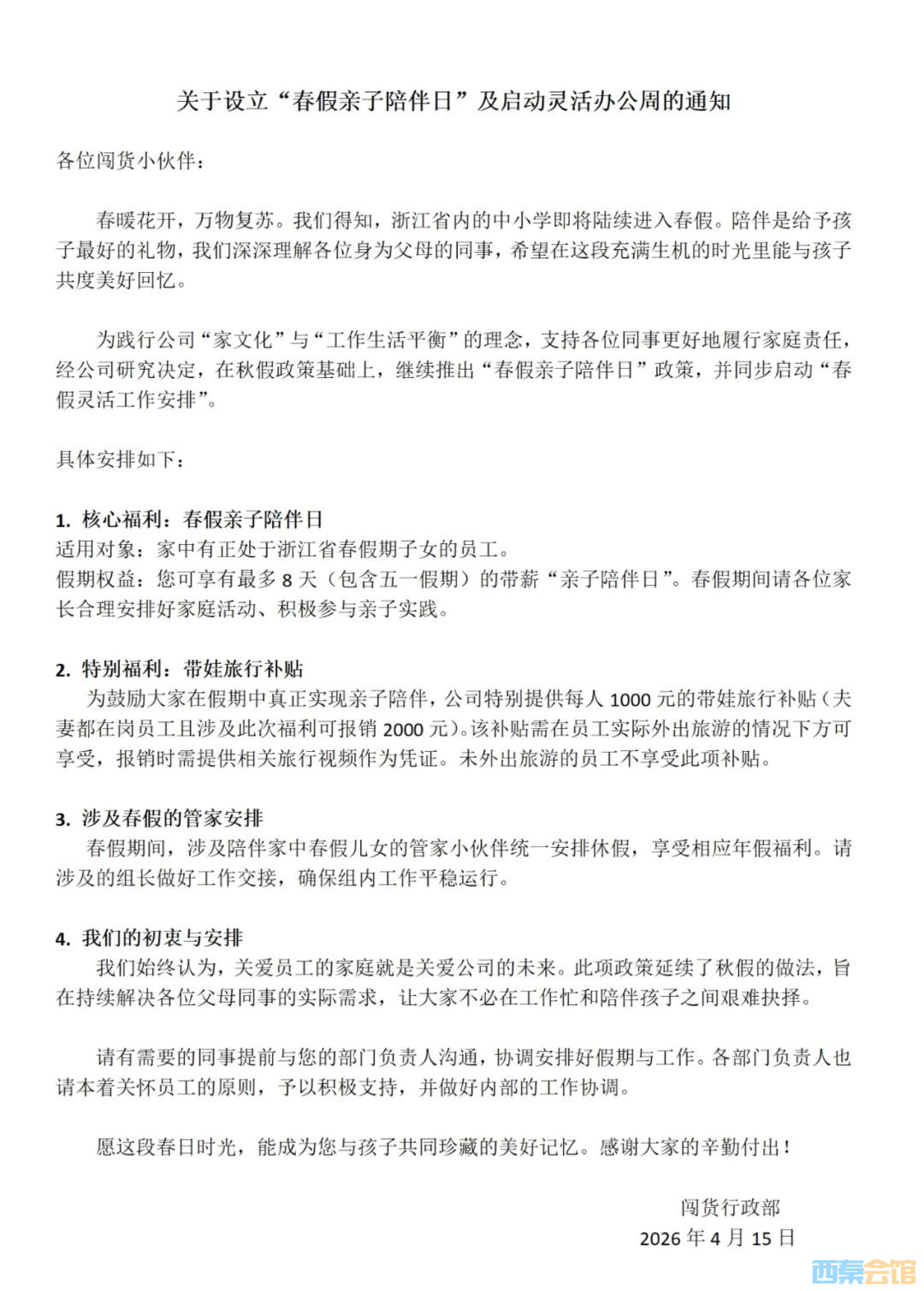
根据通知,家中有正处于春假期子女的员工,可以享受最多8天(包含五一假期)的带薪“亲子陪伴日”,还有每人1000元的带娃旅行补贴,夫妻均为在岗员工的可报销2000元。这波操作还引来公司其他员工的“羡慕嫉妒恨”,纷纷请求给予单身员工的关爱政策。
“上海迪士尼可以冲一波”“安吉的hello kitty乐园还没去过”……通知发布后,叶子还专门组建了一个交流群,大家就在群里七嘴八舌地讨论规划接下来的行程。
74.jpeg
“去年11月的秋假,公司通知家中有子女正值秋假的员工,可以享受最多6天的带薪‘秋假亲子陪伴日’,其中还有1天是额外增设的关怀假日。经历难得的亲子时光后,感觉大家回来上班时的心情更好了。”叶女士介绍,目前公司有350多名员工,平均年龄26岁,其中近40位符合享受带薪“亲子陪伴日”的条件,在岗的双职工夫妻就有四五对。叶子的孩子正上初二,去年秋假去了阳澄湖,这个春假她打算带着孩子去上海复旦、交大等高校走走,感受一下高等学府的魅力。
75.jpeg
说起设立“亲子陪伴日”的缘由,叶子直言来自老板的“一拍脑袋”。
“去年秋季公司举办读书会后,老板无意间提到了即将开始的秋假。因为每年寒暑假公司都允许员工带着孩子来上班,老板也很想知道秋假期间有多少人因为工作照顾不了孩子,于是要求我们摸底符合条件的员工数,在评估了对公司运转的影响后,决定给大家放假,提倡父母带着孩子出去玩。”至于旅游补贴,叶子透露是一位股东提出的,“其实在年假之外,每个员工每年还有封顶5000元的旅游金,在2024年还增加了父母旅游金1000元,所以这个春假+五一假期,带孩子带父母出游最高可以报销7000元。公司的理念,就是既要脚踏实地的工作,也要会享受品质的生活。”

广告

277

主题

5万

帖子

13

听众

Rank: 12Rank: 12

积分
124736
威望
174 点
铜板
65099 枚
西秦金币
0 个
鲜花
203 朵

在线时间
14389 小时
注册时间
2012-8-29
发表于 12 小时前 来自手机 | 显示全部楼层 | 来自四川
路过
回复

使用道具 举报

9

主题

5万

帖子

8

听众

Rank: 12Rank: 12

积分
113036
威望
9 点
铜板
56602 枚
西秦金币
0 个
鲜花
388 朵

在线时间
4835 小时
注册时间
2007-12-16
发表于 12 小时前 来自手机 | 显示全部楼层 | 来自四川
回复

使用道具 举报

31

主题

5万

帖子

14

听众

Rank: 12Rank: 12

积分
108600
威望
31 点
铜板
57083 枚
西秦金币
0 个
鲜花
0 朵

在线时间
4206 小时
注册时间
2016-10-1
发表于 9 小时前 来自手机 | 显示全部楼层 | 来自四川
回复

使用道具 举报

6

主题

4万

帖子

16

听众

Rank: 12Rank: 12

积分
97405
威望
6 点
铜板
51674 枚
西秦金币
0 个
鲜花
0 朵

在线时间
5633 小时
注册时间
2016-7-18
发表于 6 小时前 来自手机 | 显示全部楼层 | 来自四川
人家的公司
回复

使用道具 举报

78

主题

4万

帖子

23

听众

Rank: 12Rank: 12

积分
89963
威望
39 点
铜板
48940 枚
西秦金币
0 个
鲜花
76 朵

在线时间
11561 小时
注册时间
2009-1-12
发表于 6 小时前 来自手机 | 显示全部楼层 | 来自北京
看看
回复

使用道具 举报

0

主题

3万

帖子

0

听众

Rank: 11Rank: 11Rank: 11

积分
76690
威望
0 点
铜板
39586 枚
西秦金币
0 个
鲜花
0 朵

在线时间
713 小时
注册时间
2022-10-16
发表于 3 小时前 来自手机 | 显示全部楼层 | 来自四川
回复

使用道具 举报

1493

主题

6万

帖子

18

听众

Rank: 12Rank: 12

积分
151243
威望
1493 点
铜板
78515 枚
西秦金币
0 个
鲜花
103 朵

在线时间
18039 小时
注册时间
2016-10-24
发表于 3 小时前 来自手机 | 显示全部楼层 | 来自四川
良心公司
回复

使用道具 举报

1

主题

2万

帖子

6

听众

Rank: 11Rank: 11Rank: 11

积分
59827
威望
1 点
铜板
31224 枚
西秦金币
0 个
鲜花
0 朵

在线时间
1055 小时
注册时间
2019-1-14
发表于 3 小时前 来自手机 | 显示全部楼层 | 来自四川
回复

使用道具 举报

98

主题

5万

帖子

13

听众

Rank: 12Rank: 12

积分
112977
威望
98 点
铜板
60017 枚
西秦金币
0 个
鲜花
23 朵

在线时间
4230 小时
注册时间
2010-12-16
发表于 2 小时前 来自手机 | 显示全部楼层 | 来自四川
欧呦厉害
回复

使用道具 举报

    您需要登录后才可以回帖 登录 | 立即注册

    本版积分规则

    快速回复 返回顶部 返回列表