切换到宽版
 找回密码
 立即注册

QQ登录

只需一步,快速开始

西秦会馆

爆料、咨询:18909006163
广告、合作:13990030637
查看: 117 | 回复: 1

[盐都杂谈] 最新放假通知:连休5天,高速免费!

[复制链接]

2万

主题

6万

帖子

19

听众

Rank: 12Rank: 12

积分
264213
威望
29527 点
铜板
132184 枚
西秦金币
0 个
鲜花
675 朵

在线时间
16354 小时
注册时间
2016-11-18
发表于 1 小时前 来自手机 | 显示全部楼层 |阅读模式 | 来自四川















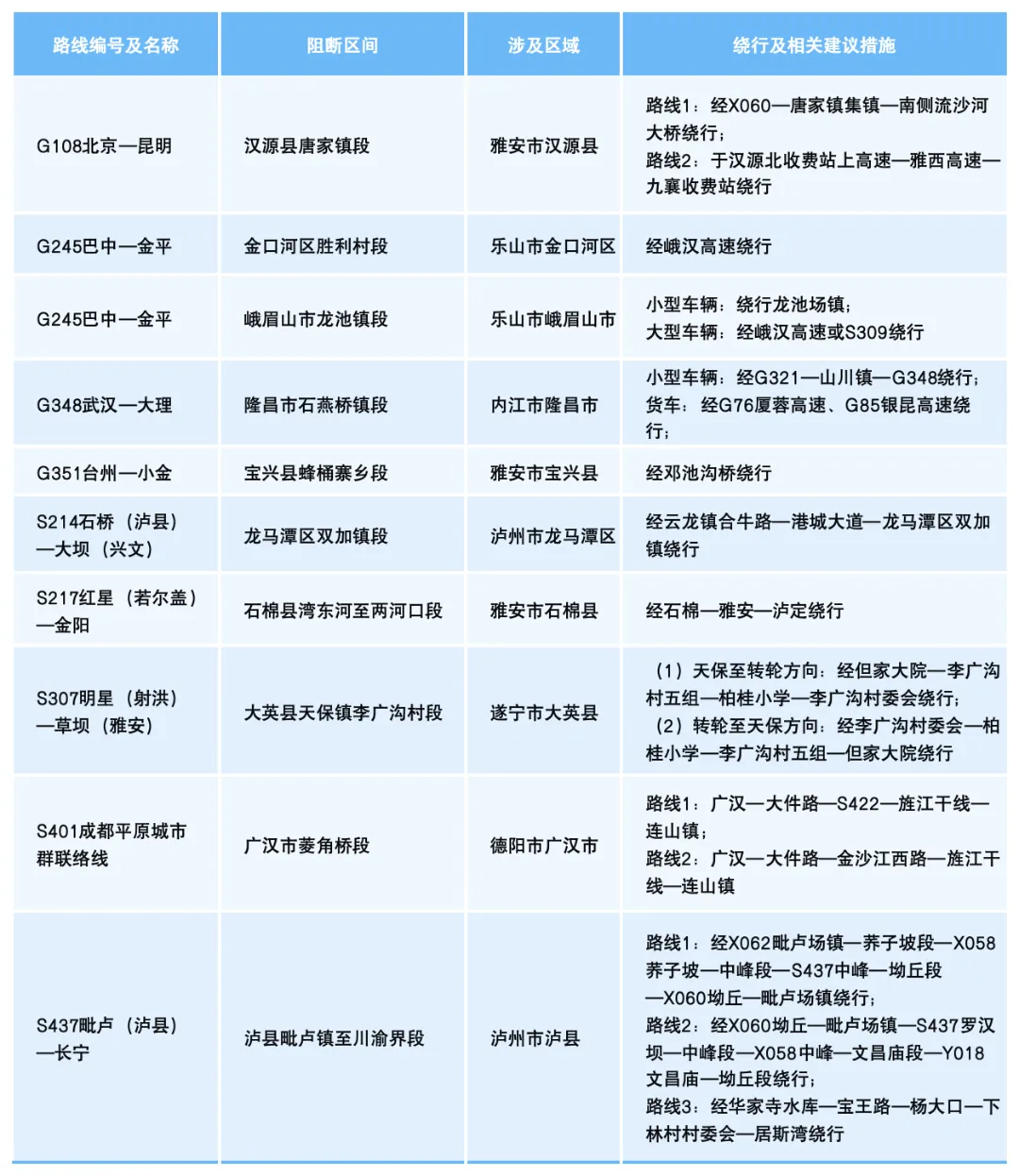
20260424173354front2_0_1552271_FhD6ZWCnCB_-bjCyVKlo9qWG4B0q.png











           来源 四川路网 成都发布
广告

463

主题

5万

帖子

9

听众

Rank: 12Rank: 12

积分
118103
威望
463 点
铜板
61147 枚
西秦金币
0 个
鲜花
84 朵

在线时间
5574 小时
注册时间
2016-3-4
发表于 1 小时前 来自手机 | 显示全部楼层 | 来自四川
关注一下
回复

使用道具 举报

    您需要登录后才可以回帖 登录 | 立即注册

    本版积分规则

    快速回复 返回顶部 返回列表